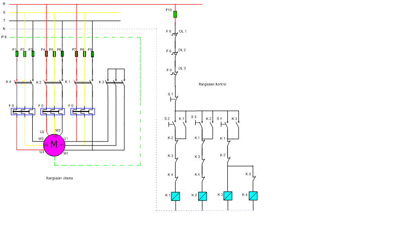
Penjelasan
Jika tombol S2 ditekan, kontaktor
K1 bekerja dan mengunci sendiri. Motor listrik beroperasi pada kecepatan
rendah. Jika tombol S3 ditekan, maka kontaktor K1 lepas, kontaktor K2 bekerja
dan mengunci sendiri. Motor listrik beroperasi pada kecepatan menengah.
Jika tombol S4 ditekan, kontaktor
K2 Lepas, kontaktor K3 dan K4 berkerja, motor listrik berputar pada kecepatan
tinggi.
Dengan sistem kontaktor saling
mengunci, pengubahan putaran langsung, hanya mungkin Pada kecepatan tinggi.
Penekanan tombol S1 atau
bekerjanya rele arus lebih dapat memutuskan semua kontaktor yang sedang
bekerja.

Tidak ada komentar:
Posting Komentar